2025 年 6 月,国务院发布《互联网平台企业涉税信息报送规定》(国务院令第 810 号),国家税务总局随后发布 [2025] 第 15 号公告,对互联网平台企业涉税信息报送做出更具体要求。亚马逊需按季度向中国税务机关报送中国卖家包括身份、交易、收入等在内的信息,这对通过亚马逊商城向全球买家销售货物、服务或无形资产的中国卖家产生影响。以下是卖家的应对之策: 日本专线物流发找忠惠国际物流肖杨V:QQQQ1QO
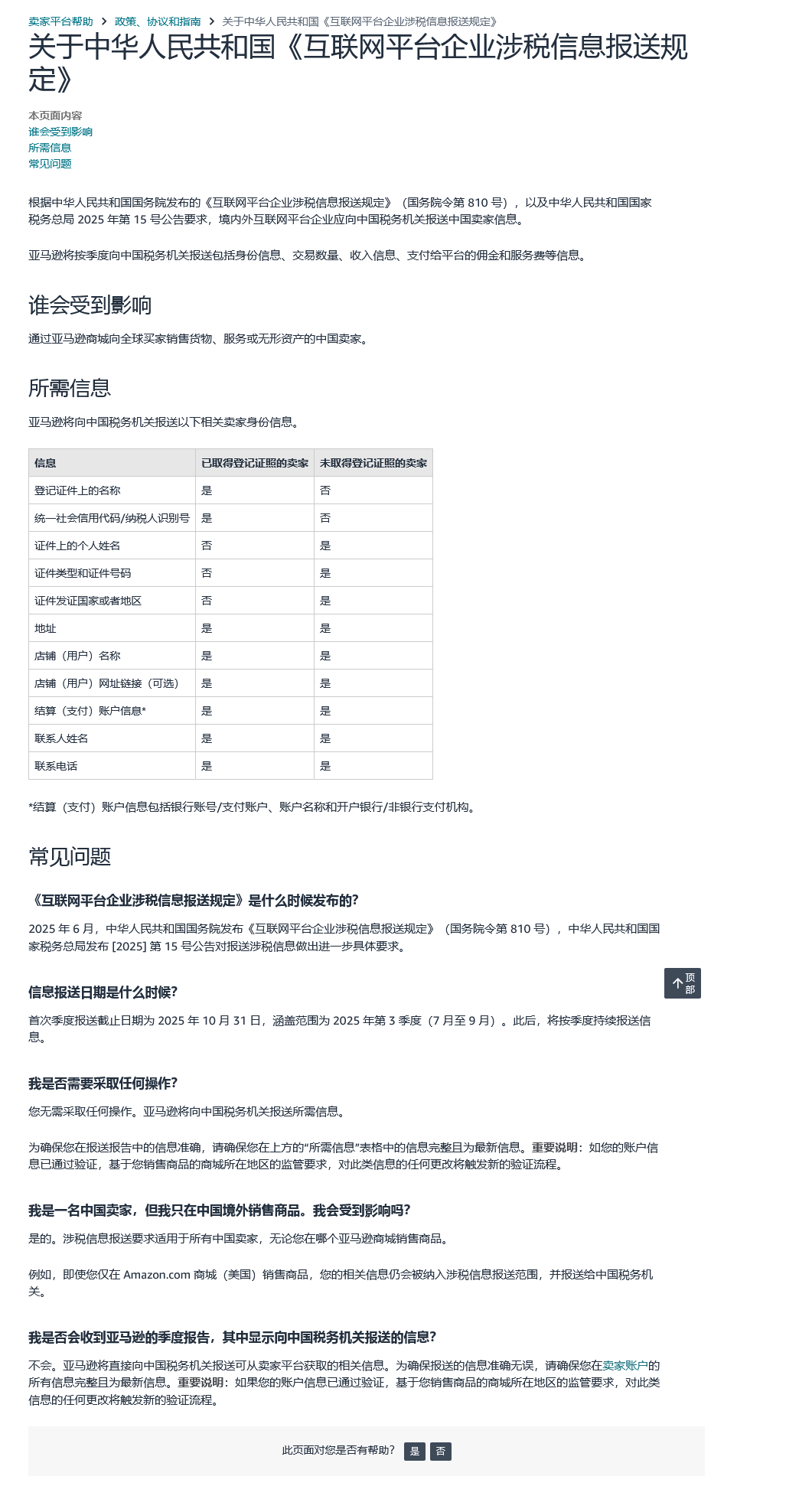
需准备好登记证件上的名称、统一社会信用代码 / 纳税人识别号、地址、店铺(用户)名称、店铺(用户)网址链接(可选)、结算(支付)账户信息、联系人姓名、联系电话等信息。
要准备好证件上的个人姓名、证件类型和证件号码、证件发证国家或者地区、地址、店铺(用户)名称、店铺(用户)网址链接(可选)、结算(支付)账户信息、联系人姓名、联系电话等信息。
亚马逊会直接向中国税务机关报送从卖家平台获取的相关信息,无需卖家自行操作报送。但卖家需确保在亚马逊平台上的上述信息完整且是最新的。若账户信息已通过验证,基于销售商品的商城所在地区监管要求,对这类信息的任何更改都将触发新的验证流程,所以在日常经营中,若信息有变动,要及时在平台更新,避免因信息不准确影响报送,进而可能引发税务问题。
无论中国卖家是在境内还是境外(如仅在Amazon.com商城)销售商品,涉税信息报送要求都适用。卖家应充分认识到这一点,提前了解跨境销售涉及的税务规则,可咨询专业税务顾问,做好税务规划,确保在合规的前提下开展跨境业务,防范税务风险。

需要注意的是,卖家无需采取任何操作,亚马逊将会向中国税务机关按季度报送相关信息。
目前已经包括亚马逊、沃尔玛、SHEIN 等多个平台都发布了相关的告知信息。针对该政策,相关行业人士表示,本次政策调整可能旨在从根本上治理当前乱象,通过多方数据采集与分析,逐步引导企业以实际电商企业身份进行申报,这或许更符合未来行业规范发展的趋势。然而,要实现这一目标,仍需解决海关备案流程简化、跨地区备案协调、核定征收认定标准与效率等诸多问题。
所以并不意味着自 10 月 1 日起,将依据出口申报金额对企业所得税进行征收。
但根据近期与多位出口卖家的交流反馈,只要不涉及预缴税款,后续按 1% 的税率缴纳所得税,对多数企业而言并无太大压力与问题。
日本专线物流发找忠惠国际物流肖杨V:QQQQ1QO